工作动态

工作动态

当前位置: 首页 >> 工作动态 >> 正文

关于beat365在线平台官网招标采购项目开评标时间的告知(一)

发布日期:2020-03-13    作者:     来源:     点击:

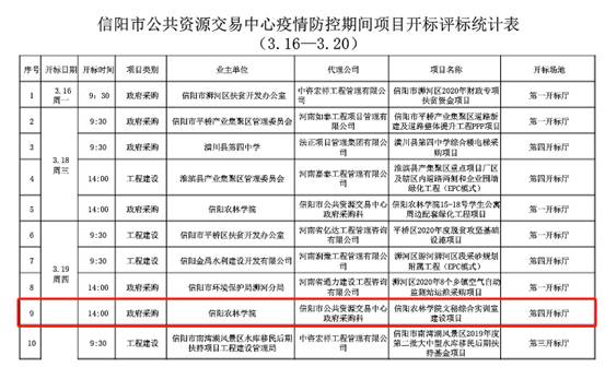
接信阳市公共资源交易中心通知,在疫情期间,beat365在线平台官网在市公共资源交易中心招标采购项目开、评标时间安排如下:

                 

                 

                 

                   

 

        1.信阳市公共资源交易中心疫情防控期间项目开标评标统计表(3.16—3.20)

        2.信阳市公共资源交易中心疫情防控期间项目开标评标统计表(3.23—3.27)

 

beat365在线平台官网招标办

2020313